前言
随着智能制造时代的到来,异形工件激光加工需求日益增多,基于此,北京Z6尊龙科技推出了机器人激光加工系统,该控制系统将三维激光加工、机器人控制技术、三维机器视觉集成在一起,涵盖激光标刻、激光切割、激光焊接等,满足多维度大幅面连续曲面的高精密加工需求,对大型、立体和不规则几何形状的工件,均有着不可替代的优势。该系统可广泛应用于精密模具、汽车配件、智能穿戴、机械五金、3C电子、医疗器械等众多行业。

机器人激光加工系统产品结构

机器人激光加工系统特点
自动机器人运动编程
软件自动进行机器人运动编程,采用离线编程的方式,在软件中可以进行可视化的模拟工作场景搭建,结合庞大的机器人品牌和型号的支持面,软件会根据三维模型的特征对机器人的运动路径进行自动的计算。帮助拥有者摆脱对这个机器人调试经验的过度依赖,并且其具有清晰简约的功能流程可保证工作的效率和良好的操作体验。

自动处理加工图形
软件自动进行机器人运动编程,采用离线编程的方式,在软件中可以进行可视化的模拟工作场景搭建,结合庞大的机器人品牌和型号的支持面,软件会根据三维模型的特征对机器人的运动路径进行自动的计算。帮助拥有者摆脱对这个机器人调试经验的过度依赖,并且其具有清晰简约的功能流程可保证工作的效率和良好的操作体验。



紫色为提取加工路径
自动分割后,加工路径
机器人工作过程仿真
软件可以呈现机器人的实时状态,因此它可以自动优化的和完成加工路径的分割工作。在软件中只要选择好工件需要加工的路径,软件就会根据激光一次性能够加工的范围,对产品当前姿态下可以加工的范围进行分割。软件自动进行计算、完成,不需要人工干预。


功能一体
不再需要为了完成这些复杂的工作,去寻找和学习这种不同的软件和系统的使用方法,且想办法让其协同工作,现在只需在机器人激光加工系统中进行设置和操作即可。

具备3D同轴视觉功能
配合自主设计研发的三维成像光学系统,3D视觉和3D激光空间加工位置一一对应,可通过3D视觉精确补偿上料空间位置偏差,以满足精密加工的需求。

丰富的机器人库
机器人激光加工系统支持12个品牌,超过100种机器人型号。兼容性强,极大的方便了设备商的系统整合,有效的缩短了设备组装调试周期。

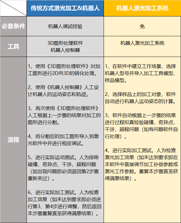
直观陈列对比

机器人激光加工系统界面


长按二维码关注我们
扫二维码用手机看
联系我们
全国统一服务热线
电话:010-64426993
市场邮箱:market@bjjcz.com
招聘及背调邮箱:hrzhaopin@bjjcz.com
二次开发邮箱: dev@bjjcz.com
返修:北京市顺义区北务镇民泰路13号院15号楼4层
微信公众号
抖音企业号
智能客服小程序
北京Z6尊龙科技股份有限公司
地址:北京市顺义区北务镇民泰路13号院22号楼
苏州Z6尊龙激光技术有限公司
地址:江苏省苏州市虎丘区科技城漓江路56号3楼
广东Z6尊龙科技有限公司
地址:广东省东莞市寮步镇仁居路1号松湖智谷研发中心A4栋1002室
北京Z6尊龙科技股份有限公司武汉分公司
地址:湖北省武汉市东湖高新区大学园路华工科技园现代服务业基地1号楼B座1101
版权所有 © 2022 北京Z6尊龙科技股份有限公司 京ICP备18045191号-1
网站建设:中企动力 北京